Article Publication Assistance Services

STANDAR OPERASIONAL PROSEDUR (SOP)

LAYANAN PENDAMPINGAN PUBLIKASI ARTIKEL ILMIAH

PROGRAM STUDI PTM FKIP UNS

Tujuan

SOP ini bertujuan untuk mengatur alur, peran, dan mekanisme layanan pendampingan publikasi artikel ilmiah bagi mahasiswa Program Studi PTM FKIP UNS agar proses publikasi berjalan terstruktur, berkualitas, dan sesuai standar jurnal ilmiah.

Ruang Lingkup

SOP ini berlaku bagi:

  • Mahasiswa PTM FKIP UNS yang ingin mempublikasikan artikel ilmiah sebagai luaran skripsi dan/atau luaran non-skripsi.
  • Dosen pembimbing skripsi
  • Dosen pendamping publikasi
  • Tim Layanan Pendampingan Publikasi Artikel PTM UNS

Pihak yang Terlibat

  • Mahasiswa
  • Dosen Pembimbing Skripsi
  • Dosen Pendamping Publikasi
  • Tim Layanan Pendampingan Publikasi Artikel PTM UNS

Prosedur Operasional

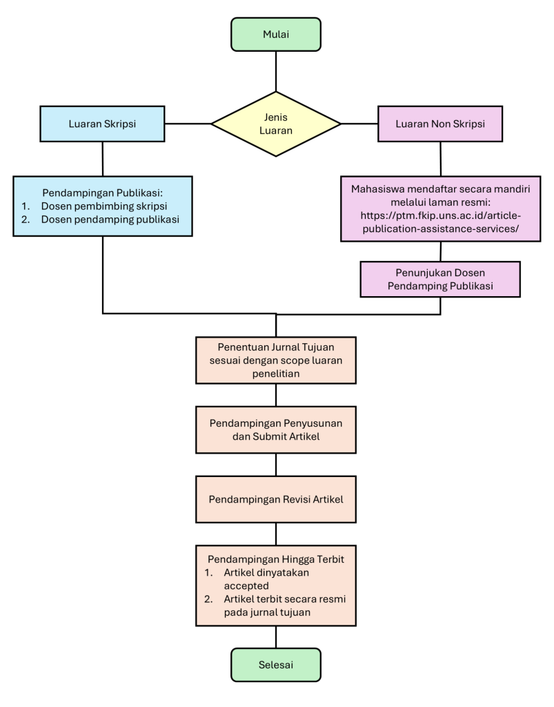
Jalur 1: Artikel Ilmiah Sebagai Luaran Skripsi

Tahap 1 – Penetapan Skema Pendampingan

  1. Mahasiswa yang ingin mempublikasikan luaran skripsi secara otomatis mendapatkan pendampingan publikasi.
  2. Mahasiswa didampingi oleh dua pendamping, yaitu:
    • Dosen Pembimbing Skripsi
    • Dosen Pendamping Publikasi

Tahap 2 – Penentuan Jurnal Tujuan

Dosen Pembimbing Skripsi menentukan jurnal yang sesuai dengan topik dan kualitas skripsi sebagai luaran publikasi (misalnya jurnal internal, jurnal SINTA, atau jurnal internasional bereputasi).

Tahap 3 – Pendampingan Penyusunan dan Submit Artikel

Mahasiswa menyusun artikel ilmiah berdasarkan skripsi dengan pendampingan:

  • Substansi dan metodologi oleh Dosen Pembimbing Skripsi
  • Sistematika artikel dan gaya selingkung oleh Dosen Pendamping Publikasi
  • Proses submit artikel ke jurnal dilakukan dengan pendampingan aktif dari kedua dosen.

Tahap 4 – Pendampingan Revisi Artikel

Apabila artikel mendapatkan masukan atau revisi dari reviewer:

  • Mahasiswa melakukan revisi sesuai arahan reviewer
  • Revisi dikonsultasikan dan didampingi oleh Dosen Pembimbing Skripsi dan Dosen Pendamping Publikasi

Tahap 5 – Pendampingan Hingga Terbit

Proses pendampingan berlanjut hingga:

  • Artikel dinyatakan accepted
  • Artikel terbit secara resmi pada jurnal tujuan

Jalur 2: Artikel Ilmiah Sebagai Luaran Non-Skripsi

Tahap 1 – Pendaftaran Layanan

Mahasiswa yang ingin mempublikasikan luaran non-skripsi mendaftar secara mandiri melalui laman resmi: https://ptm.fkip.uns.ac.id/article-publication-assistance-services/

Tahap 2 – Penunjukan Dosen Pendamping Publikasi

Tim Layanan Pendampingan Publikasi Artikel PTM UNS sesuai dengan bidang keilmuan artikel mahasiswa.

Tahap 3 – Proses Pendampingan Publikasi

Selanjutnya, mahasiswa mengikuti alur pendampingan yang sama dengan publikasi luaran skripsi

1. Output Layanan

Artikel ilmiah yang tersubmit ke jurnal

Artikel ilmiah yang direvisi sesuai reviewer

Artikel ilmiah yang accepted dan terbit

2. Penutup

SOP ini menjadi acuan resmi dalam pelaksanaan layanan pendampingan publikasi artikel ilmiah di Program Studi PTM FKIP UNS guna meningkatkan budaya publikasi, kualitas luaran akademik, serta kesiapan mahasiswa dalam ekosistem publikasi ilmiah.

Form pendaftaran layanan pendampingan publikasi artikel

Please Wait!